Merci pour vos retours. C'est clair que côté régulation, on va essayer de faire pas trop cher. Donc ca ne sera pas TA.
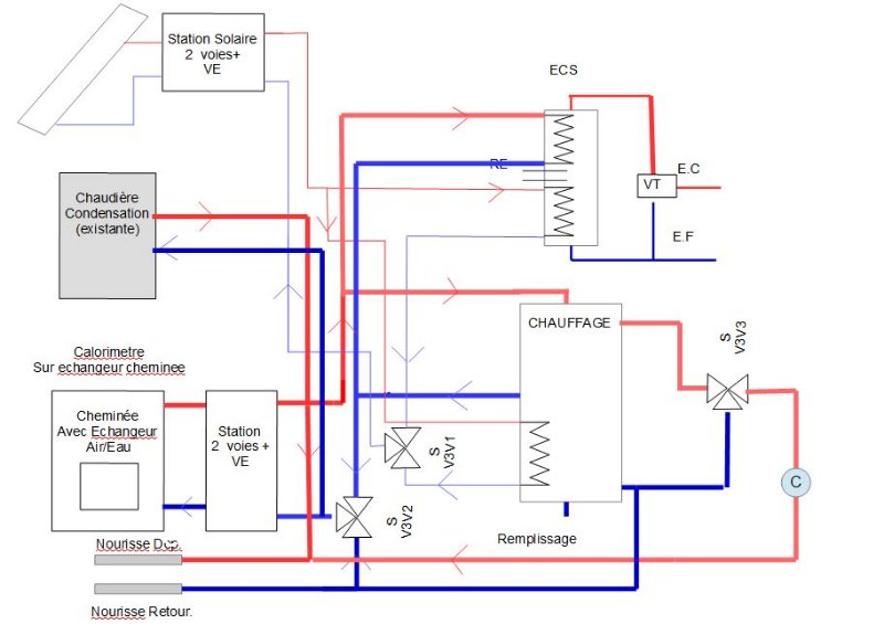
J'ai revu mon schéma d'installation au vue des différents commentaires sur sa complexité et aussi essayer de réfléchir au pilotage de tout ça.
La Priorité sera donné au solaire. La cheminé serait là uniquement en appoint pour chauffer le haut du ballon de stockage Chauffage ou d `ECS.
Chaudière idem (au cas ou on ne pourrait pas s'en passer).
Les 2 ballons resterons en //.
Le solaire alimentera les 2 ballons avec V3V sur le retour pour moduler entre ECS et Chauffage.
La V3V1 serait pilotée à partir de la température du ballon ECS à mi-hauteur avec priorité à l'ECS.
Le « bouilleur » alimentera les 2 ballons avec V3V sur le retour pour moduler entre chauffage et stockage
La V3V2 sera pilotée à partir de la température du ballon de stockage à mi hauteur
La V3V3 sera pilotée en fonction de la consigne de la température extérieur. Si inf à 0 alors T départ = 45 sinon 40 degré (selon les résultats des essais de chauffage).
Le circulateur du ballon stockage serait piloté en fonction du thermostat d’ambiance (température dans la maison vs plage horaire )
Le schéma fonctionnel serait le suivant

- SSC-6.JPG (57.03 Kio) Vu 3884 fois
Est ce que cette installation à un peu plus de sens maintenant ?.
Du coup au niveau ballon de stockage, on serait maintenant sur un ballon un seul échangeur.
cdlt
Installation 5.4KWc + Li-Ion pylontech 9.6KWh en DIY a 0.85E/Wc . 8.6kE tout compris avec Batterie.
Sizing Chauffage + ECS en Solaire Thermique en cours.