Loin de moi l'idée de vouloir faire concurrence à Patrick est à son (fameux) conditionneur à sortie 0-10V. J'aimerais simplement vous présenter un petit montage que j'ai réalisé et qui sera peut-être utile à d'autres.
Pour la petite histoire, je me suis lancé depuis peu dans le solaire thermique (qui ferra l'objet d'un autre sujet) et comme tout le monde j'ai eu besoin de connaitre la température de l'installation dans un but de régulation. J'ai naturellement réalisé le conditionneur proposé par Patrick, et ça a parfaitement fonctionné.
J'ai eu cependant beaucoup de mal à trouver (récupérer) du câble blindé à 3 brins et sans blindage ma mesure se trouvait fortement perturbée.
Il est idiot de s'embêter avec tout ça, car l'industrie connait un autre standard pour les transmission analogique : les boucles de courant à 4-20mA
Le standard 4-20mA offre quelque avantages en comparaison du 0-10V :
- Quasiment insensible aux perturbations électromagnétiques même sans câble blindé.
- Les liaisons peuvent atteindre facilement 300m
- Seulement 2 fils sont nécessaires, qui servent à la fois à transmettre l'information et à alimenter le capteur.
L’inconvenant majeur c'est que la lecture par une entrée analogique en tension comme celle des millénium 2/3 nécessite soit un circuit d'adaptation, soit une perte de 20% de l’échelle si la lecture se fait sur une simple résistance.
Si on pèse le pour et le contre, par rapport à nos installation classique le 4-20mA n'est pas adapté partout. Mais il trouvera parfaitement sa place pour des lectures de sondes placées loin de la régulation (celle du capteur sur le toit par exemple)
1. Le schéma
La philosophie de Patrick, pour sont convertisseur était (si je ne me trompe pas) de proposer un schéma simple utilisant autant que possible des composants courants.
La mienne pour ce convertisseur à été un peu différente : je voulais quelque chose d’extrêmement simple, avec le moins de composants possible quitte à aller dénicher des composants un peu particuliers et/ou spécifiques tel que savent très bien nous proposer les fabricants de circuit intégré.
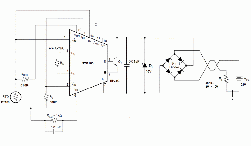
J'ai trouvé mon bonheur dans le XTR105
Aucun mérite dans ce que je vous propose, je n'ai fait que d'appliquer bêtement la datasheet. Le XTR105 est spécifiquement prévu pour cet usage. Vous n'avez qu'a déterminer le type de sonde utilisée; la plage de mesure et d'appliquer les formules pour trouver la valeur des composants.

Aucun ajustable sur mon schéma. Là encore ma philosophie (pour ce montage) diffère de ce que propose Patrick.
Bien souvent dans ce genre de montage, la phase la plus critique est l’étalonnage. Il faut suivre une procédure rigoureuse, utiliser des références très précises et disposer d'appareils de mesure tout aussi précis qui ne sont pas forcement à la portée de l'amateur, si bien qu'au final la précision de ce qu'on à réaliser est parfois aléatoire.
J'ai fait le pari, qu'en calculant très précisément la valeur des composants (là encore tout est dans la datasheet) et en choisissant des composants au valeurs réelle les plus proche possible de la théorie, on s'affranchit de l’étape fastidieuse (et parfois douteuse) de l’étalonnage.
Ce qui est perdu dans l'impossibilité de réglage est gagné dans la répétabilité (deux conditionneurs réalisé selon le même schéma donneront le même résultat sans qu'on ai besoin d'ajuster quoi que ce soit) et dans la durée (pas de dérive à cause d'un potentiomètre qui bouge, s'oxyde, etc...)
On verra plus loin si le pari est gagné ou non.
Le schéma proposé ci-dessus est valable pour une PT100 avec une gamme de mesure de 0°C à 100°C ce qui correspond à un courant de sortie de 4 à 20mA
En ajustant 3 résistances on peut très bien l'adapter pour d'autres sondes ou d'autres plages de mesure
Ici le calcul donne les valeurs suivantes :
- RZ (resistance de la sonde à 0°C) vaut donc 100ohms, c'est une valeur classique facile à trouver.
- RG (valeur du gain de l'ampli) vaut théoriquement 81.35ohms. Je n'ai pas trouvé d'association de résistance qui donne cette valeur. le plus proche trouvé est 81.34ohms en association une résistance de 75ohms et une de 6.34ohms en série
- Rlin1 (correction de la linéarité d'une sonde RTD) vaut théoriquement 31.8 kilo-ohms. Cette valeur n'est pas critique, une résistance de 31.6 kilo-ohms à été choisie.
- Q1 est un TIP31C (la datasheet propose également le TIP29C et le 2N4922) On peut s'en passer pour simplifier encore le circuit mais dans ce cas il est précisé que le courant circulant dans le circuit-intégré fait chauffer celui-ci et provoque donc une dérive de la mesure. Pour des raisons de précision, j'ai décidé de le garder.
- D1 est une diode zener de 36V (pour une alimentation en 24V) qui à uniquement un rôle de protection contre les surtensions, on peut parfaitement s'en passer.
- Le pont de diode est lui aussi facultatif. Il permet de créer un conditionneur sans polarité, réduisant les risques lors de l'installation de celui-ci sur site (encore un avantage de ce montage, câblage ultra simple : 2 fils, et pas de polarité)
- RL qui doit faire 500ohms pour une mesure en 0(2)-10V est à placer au niveau de l'entrée du M2/M3 (explication plus tard)
Pour RZ et RG on à intérêt à prendre des résistances les plus précise possible. Pour ma part j'ai tapé dans la gamme 0.1% à 25ppm
Rlin1 et RL auront elle aussi intérêt à être précise, 1% de tolérance n'est pas du luxe.
Pour PT1000 voir plus bas







