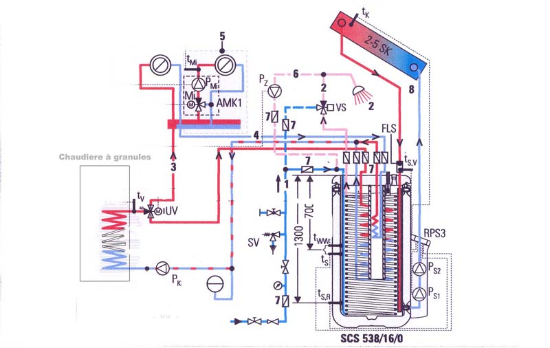
Schéma hydraulique pour installation solaire rotex

Cuivre, PER, vannes, circulateurs... les conseils, adresses, trucs et astuces...
Outils, calculs...

Modérateurs : ramses, Balajol, monteric, ametpierre, j2c

Avatar du membre
cantalou
Newbie
Newbie
Messages : 21
Enregistré le : jeu. août 18, 2011 21:14 pm
Localisation : saint flour 15

Message par cantalou »

Bonjour a tous

J’ai voici deux ans opté pour l’achat d’un ballon rotex solaris 538/16/16 avec 5 panneaux. L’installation a été un désastre :cry: . Aujourd’hui je dois refaire entièrement cette installation pour pouvoir continuer de l’utiliser notamment en drain back. J’ai observé le peu de temps où ce système a fonctionné que l’appoint solaire (petit échangeur centrale branché sur le retour PC) avait une très faible capacité de transfert < 1 Kw , seul l’échangeur de charge ballon a une capacité réellement utilisable d’environ 4 Kw (besoin maison chauffage + sanitaire 7 kw). Si on suit le plan de principe Rotex (voir schéma) cet échangeur intermédiaire n’est utilisé qu’en charge du ballon.
Ma première question est peut-on utiliser cette échangeur pour le chauffage du PC sans perturber la stratification du ballon et suivant quel schéma hydraulique.
Le ballon a une capacité de 500 L, ce qui est très réduit et laisse peu d’autonomie en chauffage. En intersaison le ballon est très vite en température. Je souhaiterais augmenter la capacité d’échange vers une masse tampon (Dalle du PC 15 cm, ballon tampon, ballon sanitaire,.. ? ).
Ma deuxième question est quelle est la solution économique raisonnable sur laquelle il faut s’orienter ?

le cantalou
Fichiers joints
rotex-1.jpg

Mallusone
Maitre Solaire
Maitre Solaire
Messages : 886
Enregistré le : ven. avr. 13, 2007 17:46 pm
Localisation : Angoulême (16)
Contact :

Message par Mallusone »

Salut Cantalou,

Lorsqu'on voit ces ballons combinés Rotex, on se demande par oû prendre cette usine à gaz...

Désastre pourquoi? l'installateur n'avait pas un devoir de résultat?
5 capteurs pour donner quelle surface?
Déjà je vois pas comment fonctionne l'échangeur primaire, celui des capteurs, c'est toutes la cuve?
L'échangeur ECS semble être la spirale de bas en haut...
Ensuite le média semble correspondre à la charge par la chaudière pellet...
Et le centrale semble en effet correspondre à réchauffer le retour plancher avant d'aller vers la chaudière...
Utiliser l'échangeur médiant pour préchauffer le retour plancher est possible, suffit de se brancher dessus à la place de l'échangeur centrale mais ensuite l'échangeur ECS risque d'être perturbé dans son fonctionnement car il n'y a plus de cheminée de stratification. C'est possible de modifier la chemise de stratification? la faire d'un diamêtre plus important?
Stocker dans la dalle fonctionne seulement avec la marche de la chaudière pellet....
500 L de stock c'est peu avec 10 m2 de capteur

Moi je passerai le rotex en appoint chauffage en passant par l'échangeur ECS... et je rajouterai un 300L ou 500L double échangeur pour réaliser l'ECS en repiquant la charge par la chaudière dessus.
En fait plus de combi !

Cordialement

Avatar du membre
m_you49
Maitre Solaire
Maitre Solaire
Messages : 3635
Enregistré le : sam. déc. 31, 2005 12:36 pm
Localisation : Beaupréau-en-Mauges - 49

Message par m_you49 »

Salut.
Regarde sur la visu à boun : http://champagne.arrouart.pagesperso-or ... ision.html , tu verras que les 2 échangeurs sont en série.
@ +
M.You - 49

Avatar du membre
cantalou
Newbie
Newbie
Messages : 21
Enregistré le : jeu. août 18, 2011 21:14 pm
Localisation : saint flour 15

Message par cantalou »

Merci pour vos réponses

Pour répondre à mallusone , la notion de résultat d'obligation de résultat a dû se perdre en Auvergne. On me colle une responsabilité de maitrise d’œuvre par ce que j'ai fait mes plans de maisons et le pire avec les conseils de l'artisan.

le choix de ce type de matériel était dés le départ une erreur et inadapté à cause de l'autovidange. malheureusement les panneaux v26a rotex ne fonctionne pas en pression donc très difficile de basculer vers un système glycolé beaucoup plus adapté à ma configuration. Donc à garder ce système autant prendre la bonne configuration car j'ai trouvé aucun artisan pour reprendre ce chantier donc auto construction oblige.

cordialement

le cantalou

boun
Etudiant Solaire
Etudiant Solaire
Messages : 188
Enregistré le : dim. mars 30, 2008 11:08 am
Localisation : Marne (51)

Message par boun »

Bonjour tous

Bien vu michel :-D

Sauf qu'il y a eu une erreur au montage. Le schèma type devrait etre passage dans l'echangeur de 4Kw puis ensuite dans celui de 1kw qui se trouve au sommet du ballon.

Si cela ne suffit pas, rien n'empèche de coupler les deux echangeur de 4kw puis en dernier le 1kw (ou peut etre dans l'autre sans pour cantalou). Cantalou a à priori un 538/16/16 hors sur ce schéma ce n'est qu'un 538/16/0 donc il reste bien un echangeur de 4 kw.

La difference entre cantalou et moi c'est que le sanicube lui sert en décharge de chaudière (bois pellets?). De mon coté, les echangeurs ne servent que pour rechauffer les retours pc et radiateur avant la chaudière. Ainsi la mise en serie de ces deux echangeurs est nettement sufisante.

Cantalou, le deuxième echangeur de 4kw, sur quoi est il branché? Peut il servir pour réchauffer les retours pc?


Mallusonne à tout dit , 500l avec 5 capteur de 2.5m2, c'est trop juste. Mais les kits de cette marque sont ainsi faits :mad:
Je pense aussi qu'il faudrait revoir toute l'installation et eviter le combi et separer les differents apports d'energie
Didier

Avatar du membre
cantalou
Newbie
Newbie
Messages : 21
Enregistré le : jeu. août 18, 2011 21:14 pm
Localisation : saint flour 15

Message par cantalou »

Bonjour a tous

Pour répondre à boun, le deuxième échangeur n'est pas connecté. Par contre peut-il réchauffer le PC étant donné qu'il va jusqu'en bas du ballon ?

cantalou

boun
Etudiant Solaire
Etudiant Solaire
Messages : 188
Enregistré le : dim. mars 30, 2008 11:08 am
Localisation : Marne (51)

Message par boun »

Je suis assez surpris de découvrir que mes capteurs v26a ne peuvent pas etre pressurisés. :shock:

Après recherche rapide sur le site de la marque il existe effectivement des v26a et v26p (p pour pression?).

Je pense que la conception des capteurs doit etre exactement la même mais ce ne sont que les raccords aux capteurs qui changent pour avoir des connexions resistantes à la pression. Cela reste evidement à confirmer.

Si cela est le cas rien n'empèche de souder directement sur les panneaux des raccords à visser sur les sorties en cu 22 ou de mettre de simple raccords interpanneaux type raccords à olives.

A suivre

Didier

Avatar du membre
thermitch
Maitre Solaire
Maitre Solaire
Messages : 4065
Enregistré le : dim. mars 16, 2008 13:45 pm
Localisation : Marcillé-Robert (35)
Contact :

Message par thermitch »

[quote="cantalou"]... malheureusement les panneaux v26a rotex ne fonctionne pas en pression ...[/quote]
Je n'ai que survolé la doc :oops: mais je ne vois pas pourquoi cela ne serait pas possible :-?

Oups : croisé Boun ;-)
Modifié en dernier par thermitch le dim. août 21, 2011 8:59 am, modifié 1 fois.

Avatar du membre
cantalou
Newbie
Newbie
Messages : 21
Enregistré le : jeu. août 18, 2011 21:14 pm
Localisation : saint flour 15

Message par cantalou »

Bonjour à tous
Dixit Rotex les panneaux v26A ne peuvent pas être utilisé en pression. Seuls les nouveaux modèles V26 P sortis depuis 2ans et qui remplacent les V26A peuvent travailler en pression et avec du glycol. Malheureusement je n'ai que les anciens modèles :sad: . Je pense qu'il y a eu de sérieux problèmes avec le drain back pour comprendre cette évolution .

Cordialement

Le cantalou

Avatar du membre
patoche
Maitre Solaire
Maitre Solaire
Messages : 1292
Enregistré le : mar. mai 02, 2006 21:42 pm
Localisation : st julien du pinet 43200

Message par patoche »

Salut Tous,

Passionné depuis la 1ère heure du montage Texro, qui m'a conduit direct à l'autovidangeable...je vais dans vos débat, mettre encore mon grain de sel :roll:
Pour reprendre la supposition de Cantalou concernant de "sérieux" problèmes du drain back....je pense et je redis...que ceux là, naissent de la pose de ce système qui réclame une attention plus "fine" que sur du pressurisé!!! De plus, les sections employées par les constructeurs de système drain back me paraissent sous dimensionnées et participe à la moindre gelée aux résultats connus (Boun et autres testeurs... :oops: )
Autre point, qui me dérange chez Texro....le volume de 500l du ballon ( 300 aujourd'hui au catalogue) contenant "tout" le système de serpentins, avec possibilités d'extension en // d'autres ballons vides... Perso, je préférerais voir tremper tout çà directement dans 1000 ou 2000l...(c'est ce que j'ai fait chez moi...) :-D
Tout cela, pour confirmer que le drain back....ça marche à tous les coups, si c'est bien fait :cool:
Allez, bon Dimanche à tous,

Patoche,
C'est en restant à rien faire...qu'on apprend à mal-faire!!!

Avatar du membre
cantalou
Newbie
Newbie
Messages : 21
Enregistré le : jeu. août 18, 2011 21:14 pm
Localisation : saint flour 15

Message par cantalou »

"patoche" Tout cela, pour confirmer que le drain back....ça marche à tous les coups, si c'est bien fait
Exactement, tout le problème est là, je rajoute aussi la formation initiale adéquate des installateurs.

bon Dimanche

Le cantalou

______________________
c'est en faisant n'importe quoi qu'on devient n'importe qui ! :-D

boun
Etudiant Solaire
Etudiant Solaire
Messages : 188
Enregistré le : dim. mars 30, 2008 11:08 am
Localisation : Marne (51)

Message par boun »

Bonjour patoche,

Tu n'as pas de texro mais tu as tout compris sur la marque. Tu as simplement oublié de parler d'un autre inconvénient du ballon : son prix :shock:

Connaissant bien le materiel, je peux dire que le système autovideangeable marche bien, mais seulement après avoir posé les tuyaux dans les règles de l'art, augmenter leur diamètre, les isoler avec du 19mm . Bref il ne reste plus que le ballon qui lui stratifie mal, et est certainement pas assez ou mal isolé. Bref une bonne marque mais que je ne recommanderais pas niveau rapport qualité/prix. :-? :-x

Le système autovideangeable de guy delsol semble plus simple et beaucoup moins onereux avec des vraies ballons solaires.

Cantalou, pour les formations, je pense que texro en fait à ses installateurs. Surement plus un bon moment conviviale où chacun se dit qu'il va pouvoir enfin gagner de l'argent qu'un vrai stage où on va retenir les subtilités du solaire thermique.

J'en reviens aux capteurs v26a. Quelqu'un sait il pourquoi ils ne sont pas préconisés pour les circuits pressurisés ? ou c'est simplement car les raccords en sortie de panneaux doivent etre adaptés. 1000 € le capteur cela fait encore un argument contre la marque si ce n'est pas évolutif et adaptable :twisted:

Didier

Avatar du membre
thermitch
Maitre Solaire
Maitre Solaire
Messages : 4065
Enregistré le : dim. mars 16, 2008 13:45 pm
Localisation : Marcillé-Robert (35)
Contact :

Message par thermitch »

[quote="cantalou"]
Dixit Rotex les panneaux v26A ne peuvent pas être utilisé en pression. ...[/quote]
J'insiste une peu mais peut-être que personne n'a la réponse : pourquoi ?
=> réponse technique ce serait mieux ;-)

Pour moi, qu'il soit on non prévu pour travailler en pression, un capteur c'est des tubes soudés et des raccords filetés ou soudés ou ...
... et c'est peut-être là qu'est le nœud ...
Dans la doc, on parle de raccords à collerette enfichables et de douille ??? sont-ce là des systèmes automatiques qui sauteraient avec trop de pression ??? :-?

Mais je vois avant de cliquer sur envoyer que Boun est intervenu ... et ça a l'air d'aller dans le même sens. ;-)
[referp=71632;quote="boun"]... pour les formations, je pense que texro en fait à ses installateurs. Surement plus un bon moment conviviale où chacun se dit qu'il va pouvoir enfin gagner de l'argent qu'un vrai stage où on va retenir les subtilités du solaire thermique. ...[/quote]
C'est la même chose pour toute formation constructeur, quelque soit le domaine.
Ces gens ne sont pas là pour apprendre leur métier aux personnes présentes.
Ça se comprend, c'est pas en 1 ou 2 jours qu'on apprend un métier.
Le but de ces journées est juste de dire :
- travaillez avec notre matériel, c'est le meilleur du monde
- et comme tu le dis, avec notre matériel vous vous en mettrez plein les fouilles.
Je peux même ajouter sur ce sujet, que lorsqu'un gars avec un peu de bagage (et de bagou) débarque sur une formation produit, il n'est pas forcément bien "intégré" :mrgreen:
Oui, oui, y'a du vécu là-dessous

Avatar du membre
m_you49
Maitre Solaire
Maitre Solaire
Messages : 3635
Enregistré le : sam. déc. 31, 2005 12:36 pm
Localisation : Beaupréau-en-Mauges - 49

Message par m_you49 »

Salut.
Ça reviendrait-il à dire que les formations des constructeurs sont plus commerciales que techniques ??? Non ... Vous allez me faire douter :roll:
J'ai vu un installateur qui a fait une "formation" et qui m'a dit que l'auto-vidangeable consommait de l'eau, parce qu'il faut remplir le circuit à chaque redémarrage :cry: !!! (évidemment, puisque le circuit se vide).
Tout reste à faire. Faut aller expliquer (simplement). Je m'y attelle :-)
@ +
Modifié en dernier par m_you49 le lun. août 22, 2011 17:38 pm, modifié 2 fois.
M.You - 49

Avatar du membre
cantalou
Newbie
Newbie
Messages : 21
Enregistré le : jeu. août 18, 2011 21:14 pm
Localisation : saint flour 15

Message par cantalou »

Bonjour

pour recentrer ce débat sur les usines à gaz que sont ces systèmes Rotex quand ils sont mal posés, quelqu'un a t-il trouver une solution de dépannage quand il existe un point bas (siphon) sur les fourreaux solaires entre les panneaux et le ballon.
c'est déjà le premier point de la résolution de mon problème.

cordialement

le cantalou

Répondre

Retourner vers « Matériel annexe »