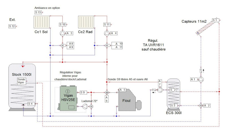
J'ai regardé ton schéma et j'avoue ne pas tout comprendre, mais tu vas m'eclairer
Est il vraiment necessaire de mettre une vanne 3V en bas a droite pour boucler le solaire sur lui meme (si j'ai bien compris) ?
Petit conseil, toujours sur cette ligne ton debit mettre met le juste avant le circulateur, cela a un interet : Sur le debitmetre numerique de TA(uvr) il y a d'office une sonde intégrée de température ce qui te permet avec un seul appareil, si il est bien placé, d'avoir a la fois le debit et ta sonde de temp de retour pour justement le calcul d'energie.
Apres je ne comprends pas la sortie du ballon qui vient de l'autre cote de ce que tu as représenté comme "radiateur" avec une v3V !
N'est il pas plus simple, mais c'est peut etre ce que tu as representé, que la sortie du ballon se connecte sur le ligne de sortie de la chaudiere et donc tu utilises la meme V3V, je ne sais pas si je suis clair ... En gros voir le schema de Keke !
A+
Eric



